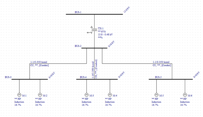
添加设备到单线图
添加一个变压器
- 点击设备面板或者插入上的
双绕组变压器-指针变为一个双绕组变压器的符号。 - 将变压器型指针放置在顶部母线上并点击一次来放置变压器,此时变压器自动连接到母线,且符号的上半部分变为黑色。如果你错过了(变压器未连接并保持红色),切换回选择指针
将符号拖到位置。
图2-1:添加一个变压器
- 随着选择指针
激活,使用鼠标左键拖拽变压器的剩余导线连接中间母线(见上图)。在它被连接前,变压器保持红色。连接后,你可以向上拖动变压器符号以使其位于两个母线的中间。
图2-2:变压器在两端都连接
添加电缆
- 点击 设备面板上的
电缆-指针变为一个十字符号。把十字放在中间母线上,并点击鼠标左键(但还不要松开它)。这将设置线的一端。现在拖动十字至左侧底部母线(如下图所示),然后松开鼠标按钮。这将放置电缆。
图2-3: 添加电缆
- 对其他电缆重复此操作。请注意,你可以通过拖动选择指针来移动电缆。
图2-4:新增的电缆
添加电动机
-
点击设备面板上的电机-指针变为一个电机的符号 - 通过在左侧底部节点上定位电动机连接线和点击来放置第一个电动机。电动机自动连接到母线,符号变成黑色。如果你错过了(电机没有连接并变成红色),按下按钮后拖动符号到位。
- 继续连接第二个电机到母线。
图2-5:添加电动机
添加电网
图2-6:添加电网
添加馈线断路器
- 点击设备面板
或者插入选项上的低压断路器-指针变为低压断路器的符号。 - 在一个馈线( 如电缆或变压器) 上直接放置断路器指针,然后点击鼠标左键(见下图),插入断路器。

图2-7: 添加馈线断路器
- 如果错过(断路器不插入线并维持红色),拖动断路器到馈线使得断路器被连接到馈线并放开鼠标按钮。
- 在设备元件之间的馈线上放置低压断路器。
然后放置此处显示的断路器。
图2-8:LV断路器增加
添加母联断路器
点击
LV断路器。将断路器的顶部出线连接至底部中间的母线的右端,并点击一次断路器(见下图)。断路器自动连接到母线。如果断路器保持红色,并且不连接,使用选择指针符号拖入位置。
右击刚才添加的断路器。选择旋转> 90°。断路器方向由垂直更改为水平。与此同时,断路器连接类型从馈线断路器变化到母联断路器。将母联断路器的剩余出线端拖拽至右下角的母线。它连接后,拖动决胜局的象征,因此在两个总线之间居中。
如果一个节点在另一个之上,你还可以在两个节点之间添加垂直联络开关。在这种情况下,断路器的取向并不需要改变。
图2-9:添加铁断路器
双击母联断路器打开低压断路器数据对话框。将断路器状态置于打开并点击确认。这使得它是一个常开断路器。
图2-10:打开母联断路器
图2-11:决胜局增加
点击设备面板