例1:样品直流系统

在这个例子中,我们将:

  • 查看如何在单线图中连接交流设备与直流设备。
  • 通过设备对话框查看数据。这些内容与交流设备对话框相似,仅有少量不同。
  • 运行各种分析程序,包括:潮流计算、谐波分析、短路电流计算和弧闪危害。

要查看样例并执行各种分析程序,在你的样例目录中打开DC Bus Example-1.dez样例文件。

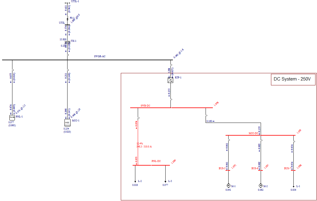
显示示例单线图直流母线Example-1.dez。

图20-1:1直流母线例1

单线图中同时包括交流设备与直流设备。整流器RTF-1将交流电变成直流电,为配电盘SWB-DC提供250V直流电。单线图中其他直流元件为电动机、负荷、线缆和断路器。

整流器

在单线图中RTF - 1整流器图标上双击,以打开整流器对话框。

显示整流器数据对话框。

图20-2:2整流器数据对话框 - 规格选项卡

相关区域描述如下。

选项描述
选项 描述
直流额定电压kV 额定输出(直流)电压为0.25kV(或250V)。
直流额定FLA 额定输出(直流)电流为900A。
二极管/ IGBT /晶闸管 这是一个二极管整流器,其不具有电压控制。其他可选是IGBT和晶闸管,两者都具有电压控制。二极管整流器的直流终端故障电流与交流侧故障电流接近。
IGBT故障点XFLA 这是整流器直流输出终端的故障电流,是直流FLA的多倍。该整流器可供应十倍FLA(9000A)。
IGBT /二极管故障时间 这是整流器能供应故障电流的最大持续时间。其默认值为0.2秒。一些整流器有测量过电流的控制回路,可瞬时关闭输出。

以上描述的字段可用于短路电流计算和弧闪危害分析。但是,你需要在潮流选项卡中输入换向阻抗信息以执行潮流分析。

请注意,没有用于输入额定输入电压或电流的字段。

  • 额定输入电压被假定为等于交流侧母线电压。
  • 额定输入电流可以由在潮流选项卡中指定的 效率和功率因数来计算。

选择潮流选项卡。

显示整流器数据对话框的潮流选项卡。

图20-3:3整流器潮流选项卡

相关区域描述如下。

选项描述
选项 描述
换向阻抗

这些值将被用于Kimbark等式以计算穿过整流器的潮流。这是线路侧阻抗的估计值。如果整流器有一个专用变压器,则可适用该变压器数据作为一个近似值。如果没有专用变压器,可使用上游变压器的数据。在本例中,上游变压器容量为10kVA,阻抗为5.75%,X/R比值为5.6。

  • Z1:上游交流回路相对于基准容量的百分比阻抗。
  • X / R:上游阻抗的X/R比值。
  • 千伏安:基千伏安的阻抗Z1。

在其他领域潮流选项​​卡中直流潮流分析描述DC潮流分析。

注释: 在这些领域潮流标签不仅会影响功率流的解决方案,而不是短路或电弧分析。使用估计方法并不会影响短路电流计算。

直流母线

在SWB-DC母线上双击打开对话框。这与交流母线对话框类似。

显示直流母线数据对话框。

图20-4:1直流母线对话框

相关区域描述如下。

选项描述
选项 描述
基准电压 这是母线的额定电压。在本例中,它是0.25kV(或250V)。
类型 母线的类型。在本例中,母线类型为配电盘。

直流电缆

在SWG-DC母线下游左侧的C-6线缆上双击以打开对话框

显示直流电缆数据对话框。

图20-5:2直流电缆对话框

为计算的目的,最重要的区域是抵抗性长度,和评分

选项描述
选项 描述
电阻(欧姆/ 1000')RDC(单程长度) 这是每千英尺导体的直流电阻,可用类型绝缘规格字段中数据进行计算。可用该值、线缆长度以及并联的线缆数计算总电阻。
长度 必须输入该值以计算的总电阻。
额定(A) 这个值可用类型绝缘规格编号区域中数据进行计算。

直流电动机

在单线图中M-1电动机图标上双击,以打开直流电动机数据对话框。

显示直流电机数据对话框。

图20-6:3直流电动机数据对话框

相关区域描述如下。

选项描述
选项 描述
R (ohms) 这是包括换向器内电阻的电枢电阻,是进行短路电流计算时最重要的参数。
HP 电动机的额定功率。这一参数将在潮流计算中使用。
效率 额定条件下的效率。可用 0.746 * 功率 /效率 计算输入功率。

注释: 额定电压(kV)Ia(电枢电流)以及转速均为铭牌参数,仅供参考。

直流负荷

在单线图中L-1负荷图标上双击,以打开负荷数据对话框。

显示直流负载数据对话框。

图20-7:1负载数据对话框

在短路电流计算中不考虑负荷,但在潮流计算中将使用负荷。

直流短路电流计算

关闭所有打开的数据对话框,执行短路分析,具体如下:

  1. 点击 短路以打开短路功能区。
  2. 点击 瞬时
  3. 点击 故障母线。这将使单线图中所有母线故障。
  4. 同时查看交流和直流母线。需要注意的是交流和直流的计算同时进行。

显示直流母线的短路结果。

直流弧闪计算

  1. 点击 弧闪以显示弧闪危害的结果。
  2. 显示直流弧闪结果。

  3. 按F8查看弧闪危害报告。
  4. 显示弧闪危害报告。

直流保护装置的配合

  1. 选择一个单线图窗口,然后点击 配合以打开配合功能区。
  2. 点击打开TCC,选择SWB-DC母线,然后点击打开。直流配电盘上显示的三个断路器的TCC将被绘制。
  3. 显示三个直流断路器的TCC图。

直流潮流分析

  1. 如果你还在查看之前分析的TCC,关闭窗口以回到DC Bus Example-1.dez单线图。
  2. 点击 潮流
  3. 点击 求解以显示单线图上的潮流结果。

显示直流潮流结果。

更多信息