Exemplo 1: Sistema CC Exemplo

Neste exemple, iremos:

  • Ver como os equipamentos AC e CC são conectados no unifilar.
  • Navegar nas caixas de diálogo dos equipamentos para visualizar os dados. Muitas delas são similares às caixas de diálogo dos equipamentos AC, com algumas pequenas diferenças.
  • Rodar vários tipos de estudos, incluindo fluxo de potencia, curto-circuito, seletividade e Arco Elétrico.

Para visualizar o exemplo e realizar cada estudo, abra o arquivo exemplo DC Bus Example-1.dez licalizado no diretório Exemplos.

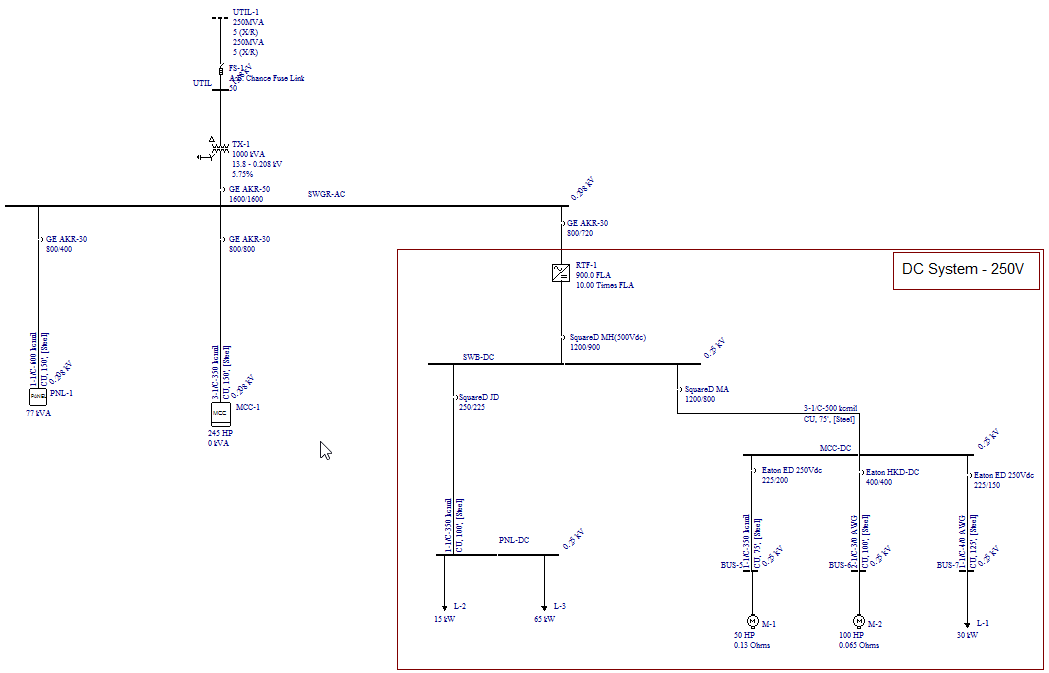
Figura 1: Exemplo- 1 Barra CC

Este unifilar tem tanto equipamento AC quanto CC. O Retificador RTF-1 converte AC em CC e alimenta o Quadro SWB-DC de 250V CC. Outros componentes CC modelados neste unifilar são motores, cargas, cabos e disjuntores.

Retificadores

Dê duplo-clique sobre o símbolo do retificador RTF-1 no unifilar para abrir a caixa de diálogo do retificador.

Figura 2: Caixa de Diálogo dos Dados do Retificador - Guia Especificações

Os campos relevantes são descritos abaixo.

Descrições das opções
Opção Descrição
Tensão Nominal CC (kV) A tensão nominal de saída (CC) é 0.25kV (ou 250V).
Corrente Nominal (In) CC A corrente nominal de saída (CC) é 900 A.
Diodo/IGBT/Tiristor Este é um retificador a diodos, que não tem tensão de controle. As outras opções seriam IGBT e  Tiristor, ambos dos quais possuem tensão de controle. Retificadores a diodo podem ter corrente de falta terminal CC próximo da corrente de falta do lado AC.
Falta no  IGBT x In Esta é a quantidade de corrente de falta nos terminais de saída do retificador em múltiplos da corrente nominal (In) [FLA] CC. Este retificador pode suprir até 10 vezes In [FLA], que é 9000A.
Tempo de Falta do IGBT/Diodo Esta é a duração máxima que o retificador pode suprir a corrente de falta. O valor default para este tempo é de 0.2 segundos. Alguns retificadores tem um circuito de controle que sente a sobrecorrente e desliga a saída instantaneamente.

Os campos descritos acima estão adequados para os estudos de curto-circuito e Arco Elétrico. Entretanto, você precisa entrar com a informação da impedância de comutação na guia Power Flow para realizar o estudo de fluxo de potência.

Observe que não existe nenhum campo para a entrada da tensão ou a corrente nominal de entrada.

  • A tensão nominal de entrada é assumida ser igual à tensão da barra do lado AC.
  • A corrente nominal de entrada pode ser calculada a partir da eficiência e do fator de potência especificados na guia Fluxo de Potência.

Escolha a guia Fluxo de Potência.

Figura 3: Guia Fluxo de Potência do Retificador

Os campos relevantes são descritos abaixo.

Descrições das opções
Opção Descrição
Impedância de Comutação

Esses valores são usados nas equações de Kimbark para calcular o fluxo através do retificador. Isto é uma estimativa da impedância do lado da linha. Se o retificador tem um transformador dedicado, então use os dados daquele transformador para uma boa aproximação. Se não, use os dados do transformador a montante. Neste exemplo, o transformador a montante é de 1000kVA, com uma impedância de 5.75% e uma relação X/R de 5.6.

  • Z1: Impedância do circuito a montante AC em porcento do kVA base.
  • X/R: A relação X/R da impedância a montante.
  • kVA: kVA Base para a impedância Z1.

Outros campos na guia Fluxo de Potência estão descritos em Estudo de Fluxo de Potência CC.

Nota: Esses campos na guia Fluxo de Potência afetam somente a solução do fluxo de potência e não os estudos de curto-circuito e Arco Elétrico. Usando as estimativas daqui não afeta os cálculos de curto-circuito.

Barra CC

Dê duplo-clique na barra SWB-DC para abrir a caixa de diálogo. Isto é similar à caixa de diálogo da barra AC.

Figura 4: Caixa de Diálogo da Barra CC

Os campos relevantes são descritos abaixo.

Descrições das opções
Opção Descrição
kV Base Esta é a tensão nominal da barra. Neste exemplo, vale 0.25kV (ou 250V).
Tipo O tipo da barra. Neste exemplo, a o tipo da barra é um Quadro.

Cabos CC

Dê duplo-clique no cabo C-6 à jusante, do lado esquerdo da barra SWG-CC para abrir a caixa de diálogo.

Figura 5: Caixa de Diálogo do Cabo CC

Para fins de cálculo, os campos mais importantes são a Resistência , o Comprimento, e das Especificações.

Descrições das opções
Opção Descrição
Resistência (Ohms/1000') Rdc (Comprimento do lance) Esta é a resistência CC por 1000 pés do condutor, e pode ser calculada a partir dos campos Tipo, Isolação, e Seção. A resistência total é calculada a partir deste valor, o comprimento do cabo e o número de cabos em paralelo.
Comprimento Este valor deve ser introduzido para calcular a resistência total.
Corrente Nominal (A) Este valor pode ser calculado a partir das seleções feitas em Tipo, Isolação, Seção, e No. (número).

Motores CC

Dê duplo-clique no símbolo do motor M-1 do unifilar para abrir a caixa de diálogo Dados do Motor CC.

Figura 6: Caixa de Diálogo dos Dados do Motor CC

Os campos relevantes são descritos abaixo.

Descrições das opções
Opção Descrição
R (ohms) Esta é a resistência da armadura incluindo a resistência no comutador. Este é o dado mais importante para os cálculos de curto-circuito.
HP Potência nominal do motor em HP (horsepower). Isto é usado no fluxo de potência.
Rendimento A eficiência nas condições nominais. Os kW de entrada são calculados fazendo 0.746 * HP / Eficiência.

Nota: Tensão Nominal (kV), Ia (Armadura), e RPM são dados de placa e são introduzidos apenas para referência.

Cargas CC

Dê duplo-clique no símbolo da carga L-1 no unifilar para abrir a caixa de diálogo Dados da Carga.

Figura 7: Caixa de Diálogo dos Dados de Carga

As cargas não são consideradas nos estudos de curto-circuito, mas são utilizadas nos estudos de fluxo de potência.

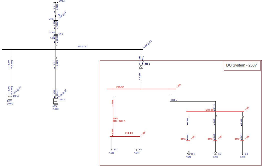
Cálculos de Curto-Circuito  CC

Feche qualquer caixa de diálogo aberta e realize o estudo de curto-circuito, como segue:

  1. Clique em  Curto-Circuito para abrir o módulo de Curto-Circuito.
  2. Clique em  Momentâneo.
  3. Clique em  Aplicar Falta na(s) Barra(s). Isto aplica falta em todas as barras do unifilar.
  4. Visualize tanto as barras AC como as barras CC. Observe que ambos os cálculos são realizados simultaneamente.

Figura 8: Resultos do Curto-Circuito para as Barras CC

Cálculos de Arco Eléctrico CC

  1. Clique em  Arco Eléctrico para exibir os resultados do estudo de Arco Elétrico.
  2. Figura 9: Resultados do Risco de Arco Eléctrico

  3. Pressione F8 para visualizar o Relatório de Risco de Arc Flash.
  4. Figura 10: Relatório de Risco de Arco Eléctrico

Seletividade dos Dispositivos de Proteção CC

  1. Selecione a janela do unifilar e a seguir clique em  Seletividade para abrir o módulo de seletividade.
  2. Clique em Abrir coordenograma, selecione a barra SWB-DC e clique em Abrir. O coordenograma para os três disjuntores do painel de distribuição CC é exibido.
  3. Figura 11: Plotagem das curvas tempo x corrente para os disjuntores CC

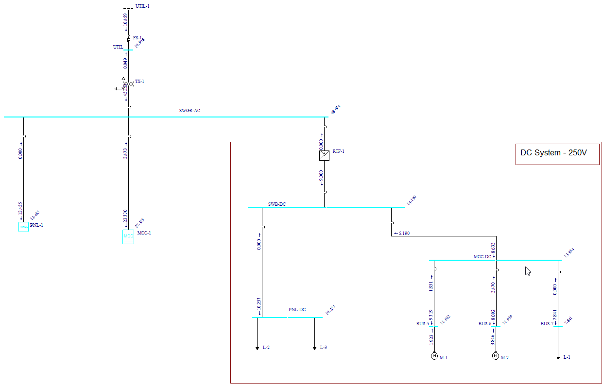
Estudo de Fluxo de Potência CC

  1. Se você ainda está visualizado a Coordenograma (TCC) do estudo prévio, feche a janela e retorne para o unifilar DC Bus Example-1.dez.
  2. Clique em  Fluxo de Potência.
  3. Clique em  Resolver para exibir os resultados do fluxo de potência no unifilar.

Figura 12: Resultados do Fluxo de Potência

Informações Adicionais